一、招聘岗位
岗位名称:水产学科相关团队负责人(若干名)
(包括水产动物遗传育种与繁殖、水产养殖、渔业资源、水产前沿与交叉等领域)。
二、应聘条件
1.遵守中华人民共和国宪法和法律规定,贯彻党的教育方针,坚持社会主义办学方向,落实立德树人根本任务,热爱高等教育事业,认同学校办学理念和发展目标。
2.具有正高级专业技术职务和博士学位,学术造诣深厚,在本学科领域有较深的学术造诣,取得同行认可的高水平研究成果,具有引领本学科发展、带培青年学者的能力;学术组织力强、思想活跃,对学科发展具有创造性构想,能够带领所在学科冲击国内外先进水平。
3.入选国家级人才计划、主持国家级重点及以上项目、国家级科技成果奖前2名完成人或达到相当水平。
4.全职来校工作,人事档案调入我校。
三、岗位职责
1.开展高水平学术研究。能结合海南实际情况,开展水产动物遗传育种与繁殖、水产养殖、渔业资源、水产前沿与交叉等领域科学研究,发表高水平论文和专著,获得省级或国家级科研奖励,产生较大社会影响力。
2.建设高水平科研团队。积极开展高层次人才和优秀青年人才引育,加强中青年骨干培养力度,引领建设若干支富于创新力、竞争力和影响力的科研团队。
3.完成聘任合同约定的其它工作任务。
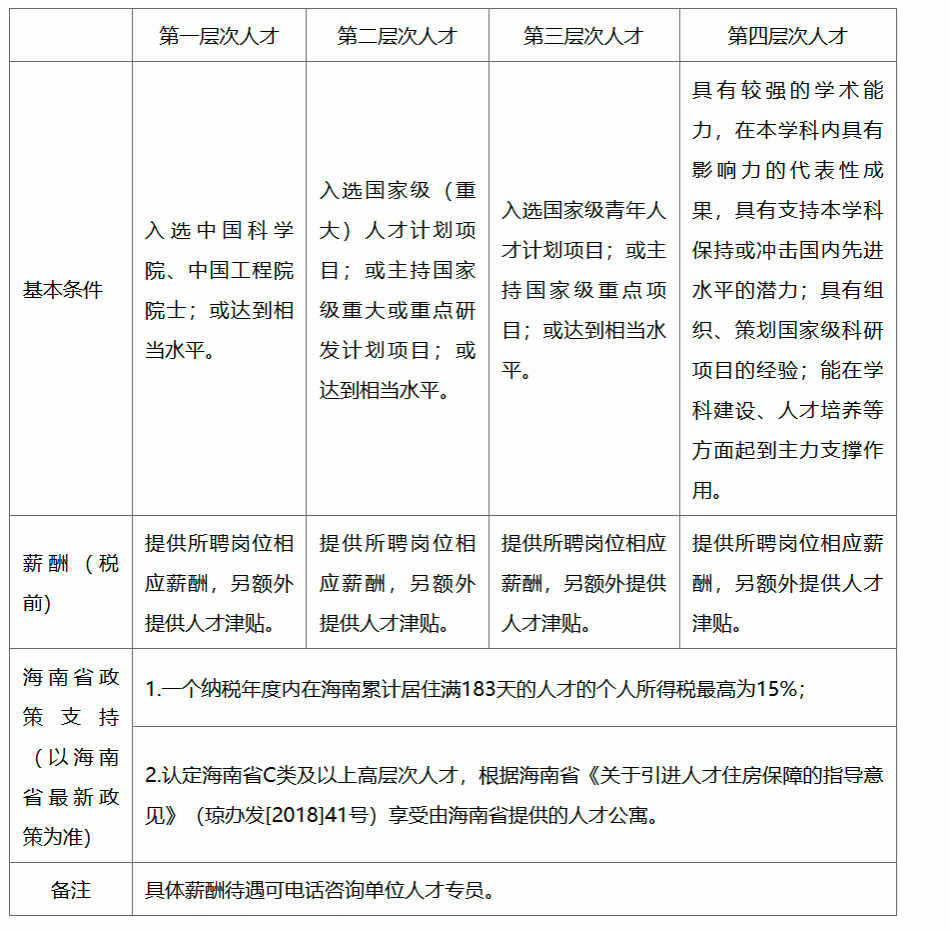
四、聘期和待遇

五、报名时间和方式
1.报名时间:即日起长期有效。
2.报名方式:网上报名,网址:
http://zp.hainanu.edu.cn/rsfw/sys/zpglxt/extranet/index.do#/zpgw(选择“海洋生物与水产学院”-“水产学科相关团队负责人”)
六、联系方式
联系人:黄老师
联系电话:0898-66279184
电子邮箱:haiyxy@hainanu.edu.cn(请备注“应聘海洋生物与水产学院-水产学科相关团队负责人”)
海南大学海洋生物与水产学院简介
海南大学海洋生物与水产学院是2023年6月顺应学校学科专业优化调整在原海洋学院的基础上新组建而成。学院的历史可追溯至1988年创办的原海南大学水产系。学院现有教职工93人,其中专任教师76人。在专任教师中,教授27人,副教授40人,讲师9人。学院坚持 “人才强院”理念,以团队汇聚人才的模式,逐步建成了由优秀学术带头人和教学名师领衔,创新能力强、教学科研水平高、年龄和学缘结构合理的优秀人才队伍。
学院现有水产养殖学和海洋渔业科学与技术2个本科专业,1个水产一级学科硕士学位授权点,1个渔业发展专业硕士学位授权点,1个水产学一级学科博士学位授权点,初步形成了本硕博一体化的人才培养体系。其中,水产养殖学专业为国家一流本科建设专业、国家第一类特色专业、第一批“卓越农林人才教育培养计划”综合改革试点专业。学院现有在校学生1066人,其中,本科生401人,硕士生621人,博士生44人。现有海南大学唯一的国家级实验教学示范中心——海洋生物国家级实验教学示范中心、省级教学团队1个、海南省劳模与工匠创新人才工作室1个、省级精品课程2门,省级精品在线开放课程4门、教学实习实训基地36个。学院获得海南省教学成果一等奖2项、二等奖1项,发表教改论文50余篇、出版教材12部,课程思政编著1本。
学院依托海南和南海的政策优势、区位优势、资源优势和应用场景优势,以“热带”和“海洋”为特色,以热带海洋生物资源的保护、利用和深度开发为目标,大力开展科学研究,取得了显著效果。近五年,获得海南省科技进步一等奖1项,二等奖2项,新增各类科研项目258项,其中,国家级项目56项,特别是在国家重点研发计划、国家自然科学基金区域联合重点支持项目等重大项目上均取得了突破,科研经费约达到1.5亿元,发表学术论文415篇(其中,SCI收录314篇),授权发明专利29个,主编出版专著18部,获得国家级新品种3个,在波纹唇鱼等热带海洋珍稀物种的人工繁育研究、驼背鲈等热带名贵海水鱼类的健康高效养殖以及现代化海洋牧场建设等领域取得了一批达到国际领先或国际先进水平的科研成果。
学院将继续坚持以习近平新时代中国特色社会主义思想为指导,牢记习近平总书记“要支持海南大学创建世界一流学科”殷切嘱托,立足海南,面向全国,辐射东南亚,建成具有鲜明热带海洋特色和国内外有一定影响力的一流学院,为海南自贸港建设培养海洋生物与水产领域的高端人才,进一步发挥海南在服务“海洋强国”战略和践行“一带一路”倡议中的重要作用。
诚挚欢迎海内外英才加盟海南大学海洋生物与水产学院!